根据《广东省人民政府关于印发广东省加快先进制造业项目投资建设若干政策措施的通知》(粤府〔2021〕21号)、《广东省人民政府关于印发〈广东省省级财政专项资金管理办法(2025年修订)〉的通知》(粤府〔2025〕56号)和《广东省先进制造业发展专项资金(普惠性制造业投资奖励)管理实施细则(修订本)》(粤工信技改函〔2022〕7号)等有关规定,现将2025年广东省制造业当家重点任务保障专项普惠性制造业投资奖励资金(第二批)项目计划予以公示,公示期自2025年12月30日至2026年1月5日,共7天。对公示内容如有异议,请在公示期内向省工业和信息化厅(技术改造与投资处)反映。以个人名义反映情况的,请提供真实姓名、联系方式和反映事项证明材料等;以单位名义反映情况的,请提供真实单位名称(加盖公章)、联系人、联系方式和反映事项证明材料等,联系人电话:020-83135835,邮箱:jsc@gdei.gov.cn,地址:广州市越秀区吉祥路100号。
附件:1.2025年广东省制造业当家重点任务保障专项普惠性制造业投资奖励资金(第二批)分配额度表
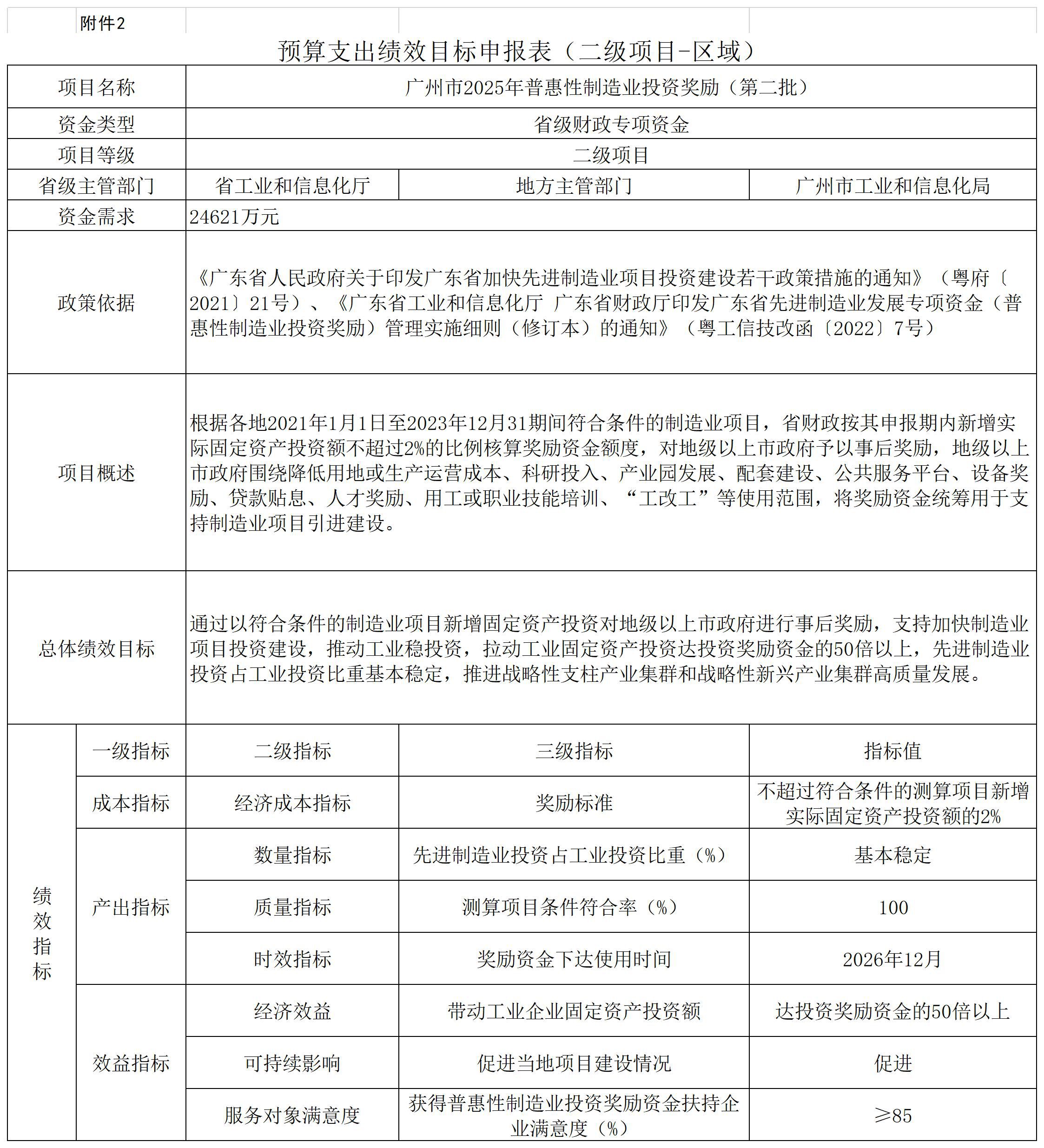
2.2025年广东省制造业当家重点任务保障专项普惠性制造业投资奖励资金(第二批)绩效目标表
3.2025年广东省制造业当家重点任务保障专项普惠性制造业投资奖励资金(第二批)区域任务清单
广东省工业和信息化厅
2025年12月30日
附件:


